Cell Culture and Viruses
RD cells were cultured in Modified Eagle’s medium (MEM) with 10% fetal bovine serum (FBS) and 1% penicillin-streptomycin. The E30 strain WZ16/WZ/CHN/2003, isolated from severe cases in Wenzhou, was used for the experiments. When cells reached a fusion rate of 80–90%, the medium was changed to one containing 2% FBS, and the cells were incubated with the virus to induce cytopathic effects. The resulting viral supernatant was filtered and stored at -80 °C.
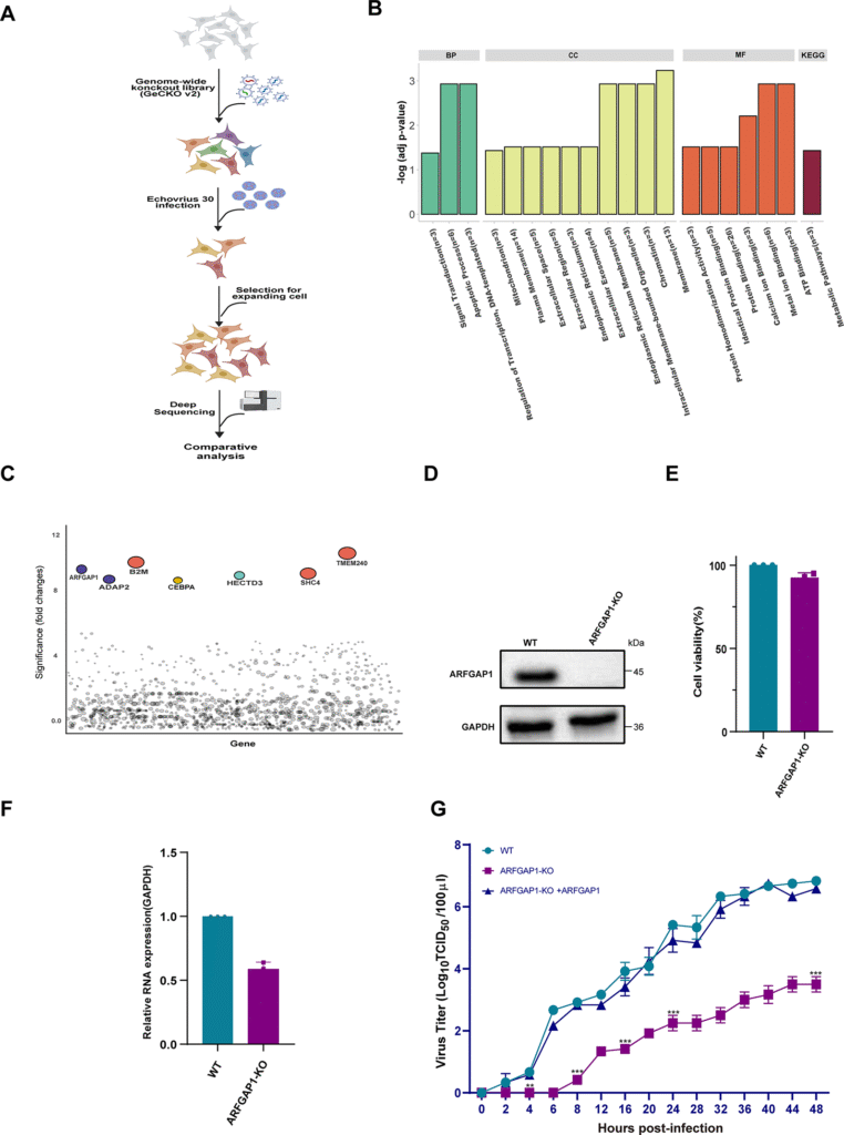
Lentivirus Packaging
A lentivirus packaging system was utilized by co-transfecting HEK293T cells with the plentiCRISPRv2 vector and additional plasmids. Cell supernatants were harvested and filtered, followed by centrifugation, leading to resuspended lentivirus pellets stored at -80 °C.
CRISPR-Cas9 Knockout Screens
RD cells were transduced with a lentiCas9-Blast vector and subjected to selection. Approximately 300 million RD-Cas9 cells were transduced with a Human GeCKO v2 library. The surviving cells post-infection with E30 were tracked to identify critical host factors crucial for viral replication.
Virus Titers
Candidate gene knockout and control cells were inoculated with E30. Virus titers were determined over a course of 48 hours using TCID50 assays.
Animal Infection Assay
In vivo studies involved infecting hFcRn-IFNAR-/- mice with E30 and administering treatments prior to infection while monitoring health parameters.
Statistical Analysis
Statistical evaluations were conducted using GraphPad Prism 8.0, focusing on survival and tissue viral titers across different groups.
- Why it matters: This research provides insights for potential therapeutic strategies targeting E30 virus, which could influence vaccine development and treatment approaches.
- The latest: Gene knockout screenings are ongoing to identify host factors that support E30 infection and replication, aiding in drug development.
Source: https://virologyj.biomedcentral.com/articles/10.1186/s12985-025-02971-9
Source: https://virologyj.biomedcentral.com/articles/10.1186/s12985-025-02971-9

